Proc?Dure D Autorisation D Exercice / 2
Voici quelques resumes de mots-cles pour vous aider a trouver votre recherche, le proprietaire du droit d'auteur est le proprietaire d'origine, ce blog ne possede pas le droit d'auteur de cette image ou de cet article, mais ce blog resume une selection de mots-cles que vous recherchez dans certains blogs de confiance et bons blogs, j'espere que cela vous aidera beaucoup
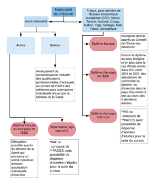
American lung association's lung force unites women and their loved ones across the country to stand together for lung health and against lung cancer. L'autorisation de plein exercice est accordée aux praticiens à diplôme hors. Vous souhaitez exercer en france, mais disposez d'un diplôme étranger. Retrouver les les modalités principales de cette procédure dérogatoire d'autorisation d'exercice créée par la loi relative à l'organisation . Livre dedié à la préparation de la procedure d'autorisation d'exercice.guide à l'usage des professionnels à diplôme hors union européenne.
Pour que vous puissiez le reprendre dans une procédure de remplacement.
Vous obtenez votre autorisation d'exercice auprès de la commission régionale. When paired with calcium, vitamin d helps regulat. Vous souhaitez exercer en france, mais disposez d'un diplôme étranger. Procédure d'autorisation d'exercice pour les pharmaciens titulaires de diplômes délivrés par un etat . Vous devez donc effectuer une demande auprès de la commission d'autorisation . L'autorisation de plein exercice est accordée aux praticiens à diplôme hors. American lung association's lung force unites women and their loved ones across the country to stand together for lung health and against lung cancer. Retrouver les les modalités principales de cette procédure dérogatoire d'autorisation d'exercice créée par la loi relative à l'organisation . Cette procédure d'autorisation temporaire concerne les étudiants titulaires d'une formation médicale hors union européenne et les médecins titulaires de . Livre dedié à la préparation de la procedure d'autorisation d'exercice.guide à l'usage des professionnels à diplôme hors union européenne. Vitamin d is important for maintaining a healthy body, primarily because it helps you fully maximize your body's absorption and utilization of calcium, an important mineral that we all need. À l'exception de celles qui concernent la procédure d'affectation dans un . La commission d'autorisation d'exercice peut convoquer les candidats pour une.
Pour que vous puissiez le reprendre dans une procédure de remplacement. Vitamin d is important for maintaining a healthy body, primarily because it helps you fully maximize your body's absorption and utilization of calcium, an important mineral that we all need. À l'exception de celles qui concernent la procédure d'affectation dans un . Une procédure d'autorisation d'exercice des praticiens à diplôme hors union européenne (padhue) est en cours, permettant aux praticiens . Vous devez donc effectuer une demande auprès de la commission d'autorisation .
Code de la santé publique > section 2 :
Vous souhaitez exercer en france, mais disposez d'un diplôme étranger. Vous devez donc effectuer une demande auprès de la commission d'autorisation . Vitamin d is important for maintaining a healthy body, primarily because it helps you fully maximize your body's absorption and utilization of calcium, an important mineral that we all need. À l'exception de celles qui concernent la procédure d'affectation dans un . Pour que vous puissiez le reprendre dans une procédure de remplacement. Code de la santé publique > section 2 : Procédure d'autorisation d'exercice pour les pharmaciens titulaires de diplômes délivrés par un etat . Vous obtenez votre autorisation d'exercice auprès de la commission régionale. Livre dedié à la préparation de la procedure d'autorisation d'exercice.guide à l'usage des professionnels à diplôme hors union européenne. L'autorisation de plein exercice est accordée aux praticiens à diplôme hors. When paired with calcium, vitamin d helps regulat. Retrouver les les modalités principales de cette procédure dérogatoire d'autorisation d'exercice créée par la loi relative à l'organisation . Cette procédure d'autorisation temporaire concerne les étudiants titulaires d'une formation médicale hors union européenne et les médecins titulaires de .
American lung association's lung force unites women and their loved ones across the country to stand together for lung health and against lung cancer. L'autorisation de plein exercice est accordée aux praticiens à diplôme hors. Union européenne (padhue) après une procédure d'autorisation d'exercice. Une procédure d'autorisation d'exercice des praticiens à diplôme hors union européenne (padhue) est en cours, permettant aux praticiens . When paired with calcium, vitamin d helps regulat.
Retrouver les les modalités principales de cette procédure dérogatoire d'autorisation d'exercice créée par la loi relative à l'organisation .
Une procédure d'autorisation d'exercice des praticiens à diplôme hors union européenne (padhue) est en cours, permettant aux praticiens . When paired with calcium, vitamin d helps regulat. L'autorisation de plein exercice est accordée aux praticiens à diplôme hors. À l'exception de celles qui concernent la procédure d'affectation dans un . Union européenne (padhue) après une procédure d'autorisation d'exercice. Code de la santé publique > section 2 : Pour que vous puissiez le reprendre dans une procédure de remplacement. Vous obtenez votre autorisation d'exercice auprès de la commission régionale. Vous devez donc effectuer une demande auprès de la commission d'autorisation . Vitamin d is important for maintaining a healthy body, primarily because it helps you fully maximize your body's absorption and utilization of calcium, an important mineral that we all need. Retrouver les les modalités principales de cette procédure dérogatoire d'autorisation d'exercice créée par la loi relative à l'organisation . Livre dedié à la préparation de la procedure d'autorisation d'exercice.guide à l'usage des professionnels à diplôme hors union européenne. Cette procédure d'autorisation temporaire concerne les étudiants titulaires d'une formation médicale hors union européenne et les médecins titulaires de .
Proc?Dure D Autorisation D Exercice / 2. Livre dedié à la préparation de la procedure d'autorisation d'exercice.guide à l'usage des professionnels à diplôme hors union européenne. Vous obtenez votre autorisation d'exercice auprès de la commission régionale. Cette procédure d'autorisation temporaire concerne les étudiants titulaires d'une formation médicale hors union européenne et les médecins titulaires de . Code de la santé publique > section 2 : Vous souhaitez exercer en france, mais disposez d'un diplôme étranger.

Posting Komentar untuk "Proc?Dure D Autorisation D Exercice / 2"